VWorks User Guide : VWorks software overview : Relationship of VWorks components

Relationship of VWorks components
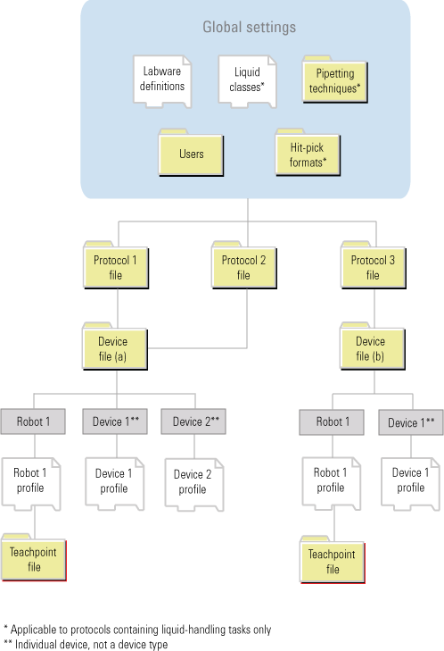
The VWorks software uses different components (files and databases) to run protocols. It is important to understand the way each of the components in the software relate. Changing settings or options in one component will affect one or more of the other components.
Component descriptions
The following table lists and describes the VWorks software components.
Note: The device, teachpoint, and protocol files are stored in locations you specify. Agilent Technologies recommends that you create folders within the c:\VWorks Workspace folder for storing these files.
 
A collection of settings, stored in the Windows registry, that the VWorks software uses to control a specific device.
VWorks software (if it is not already open)
A file that specifies the x- and y-axis offset when pipetting.
Pipette x- and y-axis offset information
The following diagram summarizes the relationship of the components. Notice the following:
Some devices, such as the BenchCel device, reference a single teachpoint file.
 
Impact of changes to the components
The following table describes the consequences of making changes to one or more components.
 
Use the File > Export command to export all components:
Related information
 
VWorks software description
VWorks software user interface
VWorks software installation and setup
Using VWorks ActiveX control